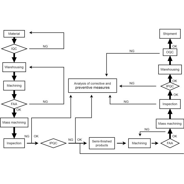
Quality Control Infused Throughout Production
Shenzhen Crida Model enforces rigorous quality standards across every production stage, with expert auditors meticulously inspecting each component for inconsistencies. Our dedicated CNC Quality Control Department executes comprehensive verification protocols: validating dimensional/geometric accuracy to tolerances of ±0.01mm (critical areas ±0.002mm), conducting surface finish/flatness analysis, performing material certification tests, ensuring assembly integrity, and utilizing precision tools including micrometers, optical projectors, and CMMs. All findings are systematically documented with real-time cross-departmental feedback to maintain zero-defect workflows.
Integrated Quality Assurance Methodology
The CNC quality team’s expertise extends beyond technical inspections to encompass critical problem-solving competencies. Each member combines advanced metrology skills with collaborative communication abilities, driving continuous improvement in product reliability and manufacturing efficiency. This holistic approach supports our ISO 9001:2015-certified system, which has delivered over 200,000 precision components meeting aerospace, medical, and automotive industry benchmarks.
End-to-End Quality Service Commitment
Our quality philosophy integrates with customer lifecycle management: Pre-sales, we provide DFM analysis and 3-hour quotations for OEM/ODM projects with 7-day prototype delivery. During production, live progress tracking and technical solutions ensure seamless execution. Post-delivery, satisfaction follow-ups guarantee accountability, including rework or refund commitments for any non-conformities to specifications.

